Dampaknya merambat ke berbagai sektor: mulai dari pasar energi, jalur perdagangan internasional, hingga stabilitas pasar keuangan dunia.
PELAKITA.ID – Konflik yang semakin meningkat antara Iran, Israel, dan Amerika Serikat telah menimbulkan guncangan besar terhadap perekonomian global.
Hingga Maret 2026, situasi ini tidak lagi sekadar ketegangan regional, tetapi telah berubah menjadi konfrontasi militer langsung yang menciptakan sebuah “polikrisis”.
Dampaknya merambat ke berbagai sektor: mulai dari pasar energi, jalur perdagangan internasional, hingga stabilitas pasar keuangan dunia.
Di tengah ketidakpastian geopolitik ini, ekonomi global kini menghadapi tekanan berlapis yang dapat memicu inflasi, gangguan rantai pasok, bahkan risiko resesi di sejumlah kawasan.

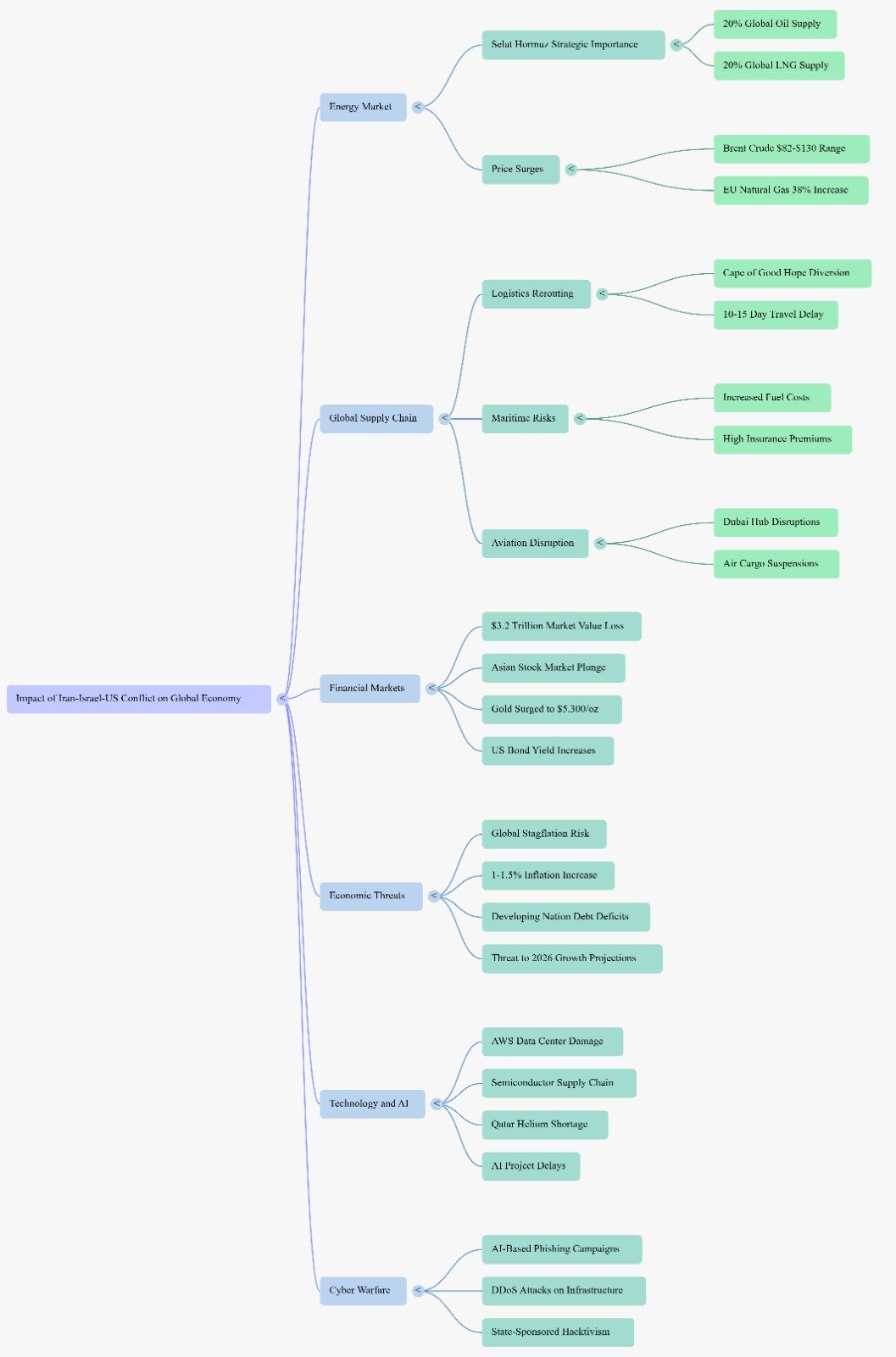
Energi Dunia di Titik Rawan
Dampak paling langsung dari konflik ini terlihat pada pasar energi global. Pusat perhatian tertuju pada Selat Hormuz, jalur perairan sempit yang berbatasan dengan Iran dan menjadi salah satu titik paling strategis dalam perdagangan energi dunia.
Sekitar 20 persen pasokan minyak global dan 20 persen gas alam cair (LNG) melewati selat ini setiap hari.
Ketika ketegangan meningkat pada awal Maret 2026, harga minyak mentah Brent langsung melonjak lebih dari 13 persen hingga menembus kisaran 82–85 dolar AS per barel.
Para analis dari Goldman Sachs dan J.P. Morgan bahkan memperingatkan bahwa jika Selat Hormuz benar-benar diblokade dalam waktu lama, harga minyak berpotensi melampaui 100 hingga 130 dolar per barel—level yang terakhir terlihat pada puncak konflik Rusia–Ukraina.
Di Eropa, tekanan energi terasa lebih tajam. Harga gas alam melonjak hingga 38 persen hanya dalam satu minggu akibat terganggunya pengiriman LNG dari Qatar. Dengan cadangan gas yang sudah berada pada level terendah dalam lima tahun, Eropa menghadapi risiko krisis energi baru menjelang musim dingin, mengingatkan pada krisis energi yang terjadi pada tahun 2022.
Rantai Pasok Global Terbelah
Konflik ini juga memicu perubahan besar dalam sistem logistik global. Banyak perusahaan pelayaran kini mulai menghindari kawasan Teluk Persia dan Terusan Suez. Sebagai alternatif, kapal-kapal dialihkan melalui Tanjung Harapan di Afrika Selatan.
Perubahan jalur ini menambah waktu perjalanan sekitar 10 hingga 15 hari untuk rute antara Asia dan Eropa. Konsekuensinya adalah peningkatan tajam biaya bahan bakar, biaya operasional, dan ongkos pengiriman.
Selain itu, asuransi maritim untuk kawasan konflik menjadi semakin mahal, bahkan hampir tidak berkelanjutan. Sejumlah perusahaan asuransi telah menghentikan perlindungan risiko perang sejak 5 Maret 2026.
Akibatnya, muncul apa yang disebut sebagai “premi risiko geopolitik”, yang pada akhirnya ikut meningkatkan harga berbagai barang konsumsi yang diperdagangkan melalui kawasan Timur Tengah.
Gangguan juga terjadi pada sektor penerbangan. Serangan terhadap infrastruktur regional membuat pusat penerbangan utama seperti Bandara Internasional Dubai mengalami gangguan serius. Penangguhan operasi oleh maskapai besar seperti Emirates dan Qatar Airways tidak hanya memukul sektor perjalanan global, tetapi juga mengganggu jalur kargo udara bernilai tinggi.
Pasar Keuangan Bergejolak
Pasar keuangan global merespons eskalasi konflik dengan cepat dan tajam. Dalam 96 jam pertama setelah konflik memanas, nilai pasar saham dunia diperkirakan menyusut sekitar 3,2 triliun dolar AS.
Bursa saham di Asia menjadi salah satu yang paling terpukul. Indeks saham di Jepang dan Korea Selatan mengalami penurunan tajam yang digambarkan mendekati tingkat kejatuhan pasar. Indeks KSE 100 bahkan mencatat penurunan harian terbesar sepanjang sejarahnya—lebih dari 9 persen dalam satu hari.
Menariknya, dinamika aset “safe haven” juga berubah. Biasanya, investor akan beralih ke obligasi pemerintah Amerika Serikat saat konflik terjadi, sehingga imbal hasilnya turun. Namun kali ini justru terjadi sebaliknya: imbal hasil obligasi naik bersamaan dengan harga emas, yang melonjak hingga 5.300 dolar per ons.
Fenomena ini mencerminkan kekhawatiran investor bahwa lonjakan harga energi akan memicu inflasi baru, memaksa bank sentral mempertahankan suku bunga tinggi lebih lama dari yang diperkirakan.
Ancaman Stagflasi Global
Kombinasi konflik geopolitik, lonjakan harga energi, dan gangguan perdagangan menciptakan ancaman stagflasi—situasi ketika pertumbuhan ekonomi melambat sementara inflasi meningkat.
Amerika Serikat sendiri tidak sepenuhnya kebal terhadap dampak ini. Meski merupakan pengekspor energi bersih, kenaikan harga minyak global tetap memengaruhi harga bahan bakar domestik.
Para ekonom memperkirakan bahwa setiap kenaikan 10 dolar pada harga minyak dapat menaikkan harga bensin di AS sekitar 25 sen per galon.
Jika konflik berlangsung lama, inflasi global berpotensi naik 1 hingga 1,5 persen, yang bisa mendorong tingkat inflasi dunia kembali melampaui 3 persen.
Negara-negara berkembang menghadapi tekanan yang lebih berat. Negara seperti India, yang mengimpor sekitar 85 persen kebutuhan minyaknya, berisiko mengalami pelebaran defisit transaksi berjalan serta depresiasi mata uang.
Dana Moneter Internasional (IMF) dan Bank Dunia bahkan memperingatkan bahwa tekanan ini dapat menggagalkan proyeksi pertumbuhan ekonomi global 3,3 persen pada tahun 2026.

Teknologi dan AI Ikut Terdampak
Selain energi dan perdagangan, konflik ini juga mengguncang sektor teknologi global. Jika sebelumnya Timur Tengah diproyeksikan menjadi salah satu pusat kekuatan kecerdasan buatan (AI) dunia pada 2026, perang kini justru menghambat momentum tersebut.
Serangan drone dilaporkan merusak fasilitas pusat data milik Amazon Web Services di Uni Emirat Arab dan Bahrain, yang memengaruhi dua dari tiga zona ketersediaan layanan.
Gangguan ini memaksa perusahaan teknologi global memindahkan beban komputasi ke pusat data di Eropa dan Asia, sehingga meningkatkan biaya operasional serta memperlambat akses layanan.
Di sisi lain, industri semikonduktor menghadapi ancaman yang kurang terlihat namun sangat krusial: pasokan helium. Gas ini digunakan dalam proses pendinginan saat pembuatan chip. Qatar merupakan salah satu pemasok utama helium dunia. Jika jalur pasokan melalui Selat Hormuz terganggu, produksi chip generasi terbaru—termasuk chip AI—dapat ikut terhambat.
Akibatnya, proyek ambisius seperti “Project Transcendence” senilai 100 miliar dolar milik Arab Saudi maupun ekspansi perusahaan AI G42 di Uni Emirat Arab mulai mengalami penundaan.
Energi Eropa di Persimpangan Jalan
Bagi Eropa, konflik ini memperlihatkan paradoks baru. Setelah berupaya mengurangi ketergantungan pada gas Rusia, Eropa justru semakin bergantung pada LNG dari Timur Tengah.
Pada 6 Maret 2026, harga gas alam Eropa melonjak ke 51 euro per megawatt-jam, tertinggi dalam satu tahun. Jika fasilitas LNG Qatar—yang menyuplai sekitar 20 persen pasokan global—mengalami gangguan serius, Eropa bisa menghadapi krisis pengisian cadangan energi untuk musim dingin mendatang.
Namun di sisi lain, konflik ini juga mempercepat transisi energi. Sejumlah analis menilai situasi ini sebagai momentum bagi Eropa untuk mempercepat investasi pada hidrogen, energi surya, dan jaringan listrik baru, guna mencapai apa yang disebut sebagai “otonomi strategis energi.”
Perang Siber Era Baru
Konflik ini juga membuka front baru dalam bentuk perang siber berbasis kecerdasan buatan. Lebih dari 150 kelompok hacktivist dilaporkan melancarkan serangan balasan terhadap berbagai target pemerintah dan sektor keuangan di Barat maupun Timur Tengah.
Selain serangan DDoS terkoordinasi, perusahaan keamanan siber melaporkan peningkatan 300 persen kampanye phishing berbasis AI, yang dirancang untuk menembus sistem infrastruktur kritis negara-negara sekutu Amerika Serikat dan Israel.
Dunia Memasuki Fase Baru Ketidakpastian
Semua perkembangan ini menunjukkan satu hal: ekonomi global tidak lagi sekadar bereaksi terhadap ketakutan akan konflik. Pasar kini mulai memperhitungkan kemungkinan nyata hilangnya pasokan energi, gangguan perdagangan, dan fragmentasi sistem ekonomi global yang telah terbentuk sejak berakhirnya Perang Dunia II.
Dengan kata lain, dunia sedang memasuki fase baru ketidakpastian—di mana geopolitik kembali menjadi faktor utama yang membentuk arah ekonomi global.
Sumber utama:
-
Reuters – laporan lonjakan harga minyak akibat konflik Iran.
-
AP News – pasar saham AS jatuh dan harga minyak naik karena perang.
-
Time – penjelasan mengenai perang AS–Israel melawan Iran yang dimulai akhir Februari 2026.
-
Goldman Sachs Research – analisis dampak konflik Iran pada harga minyak.
-
ICIS Energy Market Intelligence – laporan bahwa lebih dari 20% perdagangan minyak global melewati Selat Hormuz.
-
Analisis pasar yang dikutip oleh The Guardian dan Generali Investments.
-
Goldman Sachs memperkirakan adanya risk premium sekitar $14 per barel akibat konflik.









